開關電源電路圖 工業開關電源電路圖及設計原理圖詳解 KIA MOS管
信息來源:本站 日期:2018-05-10


開關電源就是采用功率半導體器件作為開關元件,通過周期性通斷開關,控制開關元件的占空比來調整輸出電壓。開關元件以一定的時間間隔重復地接通和斷開,在開關無件接通時輸入電源Vi通過開關S和濾波電路向負載RL提供能量,當開關S斷開時,電路中的儲能裝置(L1、C2、二極管D組成的電路)向負載RL釋放在開關接通時所儲存的能量,使負載得到連續而穩定的能量。
VO=TON/T*Vi
VO 為負載兩端的電壓平均值
TON 為開關每次接通的時間
T 為開關通斷的工作周期
由式可知,改變開關接通時間和工作周期的比例,VO間電壓平均值也隨之改變,因此,隨著負載及輸入電源電壓的變化自動調整TON和T的比例便使輸出電壓VO維持不變。改變接通時間TON和工作周期比例亦即改變脈沖的占空比,這種方法稱為“時間比率控制”(TimeRationControl,縮寫為TRC)。
按TRC控制原理,有三種方式:
1. 脈沖寬度調制(PulseWithModulation,縮寫為PWM)
開關周期恒定,通過改變脈沖寬度來改變占空比的方式。
2. 脈沖頻率調制(PulseFrequencyModulation,縮寫為PFM)
導通脈沖寬度恒定,通過改變開關工作頻率來改變占空比的方式。
3. 混合調制
導通脈沖寬度和開關工作頻率均不固定,彼此都能改變的方式,它是以上二種方式的混合。
1.維修技巧
開關電源的維修可分為兩步進行:
斷電情況下,“看、聞、問、量”
看:打開電源的外殼,檢查保險絲是否熔斷,再觀察電源的內部情況,如果發現電源的PCB板上有燒焦處或元件破裂,則應重點檢查此處元件及相關電路元件。資產管理
聞:聞一下電源內部是否有糊味,檢查是否有燒焦的元器件。
問:問一下電源損壞的經過,是否對電源進行違規操作。
量:沒通電前,用萬用表量一下高壓電容兩端的電壓先。如果是開關電源不起振或開關管開路引起的故障,則大多數情況下,高壓濾波電容兩端的電壓未泄放悼,此電壓有300多伏,需小心。用萬用表測量AC電源線兩端的正反向電阻及電容器充電情況,電阻值不應過低,否則電源內部可能存在短路。電容器應能充放電。脫開負載,分別測量各組輸出端的對地電阻,正常時,表針應有電容器充放電擺動,最后指示的應為該路的泄放電阻的阻值。
加電檢測
通電后觀察電源是否有燒保險及個別元件冒煙等現象,若有要及時切斷供電進行檢修。
測量高壓濾波電容兩端有無300伏輸出,若無應重點查整流二極管、濾波電容等。
測量高頻變壓器次級線圈有無輸出,若無應重點查開關管是否損壞,是否起振,保護電路是否動作等,若有則應重點檢查各輸出側的整流二極管、濾波電容、三通穩壓管等。
如果電源啟動一下就停止,則該電源處于保護狀態下,可直接測量PWM芯片保護輸入腳的電壓,如果電壓超出規定值,則說明電源處于保護狀態下,應重點檢查產生保護的原因。
2.常見故障
保險絲熔斷
一般情況下,保險絲熔斷說明電源的內部線路有問題。由于電源工作在高電壓、大電流的狀態下,電網電壓的波動、浪涌都會引起電源內電流瞬間增大而使保險絲熔斷。重點應檢查電源輸入端的整流二極管,高壓濾波電解電容,逆變功率開關管等,檢查一下這此元器件有無擊穿、開路、損壞等。如果確實是保險絲熔斷,應該首先查看電路板上的各個元件,看這些元件的外表有沒有被燒糊,有沒有電解液溢出,如果沒有發現上述情況,則用萬用表測量開關管有無擊穿短路。需要特別注意的是:切不可在查出某元件損壞時,更換后直接開機,這樣很有可能由于其它高壓元件仍有故障又將更換的元件損壞,一定要對上述電路的所有高壓元件進行全面檢查測量后,才能徹底排除保險絲熔斷的故障。
無直流電壓輸出或電壓輸出不穩定
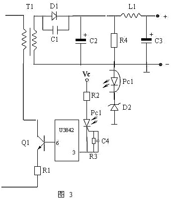
如果保險絲是完好的,在有負載情況下,各級直流電壓無輸出。這種情況主要是以下原因造成的:電源中出現開路、短路現象,過壓、過流保護電路出現故障,輔助電源故障,振蕩電路沒有工作,電源負載過重,高頻整流濾波電路中整流二極管被擊穿,濾波電容漏電等。在用萬用表測量次級元件,排除了高頻整流二極管擊穿、負載短路的情況后,如果這時輸出為零,則可以肯定是電源的控制電路出了故障。若有部分電壓輸出說明前級電路工作正常,故障出在高頻整流濾波電路中。高頻濾波電路主要由整流二極管及低壓濾波電容組成直流電壓輸出,其中整流二極管擊穿會使該電路無電壓輸出,濾波電容漏電會造成輸出電壓不穩等故障。用萬用表靜態測量對應元件即可檢查出其損壞的元件。例:某一24伏直流電機供電電源通電后無直流24伏輸出 ,拆開電源外殼,觀察保險絲未燒斷且電路板無明顯的燒焦處或破裂元件,在未通電情況下量AC輸入端阻值和DC輸出端阻值正常,量開關管、整流橋、整流管等重要元件正常,故判斷不存在內部嚴重短路的可能,估計保護電路動作。經檢查此開關電源采用U3842 PWM控制芯片,經查找相關的資料得知,當U3842芯片的3端電壓高于1伏時,內部電流敏感比較器輸出高電平,將PWM鎖存器復位使輸出關閉。通電測量U3842的3端高于1伏,6端無輸出,經檢查相關電路,發現穩壓管D2擊穿,如圖3.故PC1導通,致使U3842的3端為高電平,故6端無輸出,開關管不工作,直流側無直流輸出。更換同型號穩壓管D2,故障解除。
電源負載能力差
電源負載能力差是一個常見的故障,一般都是出現在老式或工作時間長的電源中,主要原因是各元器件老化,開關管的工作不穩定,沒有及時進行散熱等。應重點檢查穩壓二極管是否發熱漏電,整流二極管損壞、高壓濾波電容損壞等。例:我廠近紅處激光光譜儀(VECTOR 22),開機后無法完成自檢并報警且主板指示燈不斷閃爍。經檢查,供光譜儀主板的直流5V電源僅剩2.3伏左右,脫開5V直流電源的負載,通電再次測量5V直流電源,這時則有5V,初步判斷此5V直流電源帶載能力差,拆開電源外殼進行檢修,由于沒有帶負載時,通電有直流5V輸出,故重點檢查次級線圈側的輸出整流電路,給5伏電源接上假負載通電進行測量發現三通穩壓7805的1、2腳之間電壓為5.2伏,2、3腳之間卻剩2.3伏,如圖4,故判斷三通穩壓管7805性能變壞,更換三通穩壓管7805故障解決。
聯系方式:鄒先生
聯系電話:0755-83888366-8022
手機:18123972950
QQ:2880195519
聯系地址:深圳市福田區車公廟天安數碼城天吉大廈CD座5C1
請搜微信公眾號:“KIA半導體”或掃一掃下圖“關注”官方微信公眾號
請“關注”官方微信公眾號:提供 MOS管 技術幫助
