自動增益控制-AGC-結型場效應管-KIA MOS管
信息來源:本站 日期:2021-05-20
自動增益控制線路,簡稱AGC線路,A即AUTO(自動),G即GAIN(增益),C即CONTROL(控制)。
AGC是輸出限幅裝置的一種,是利用線性放大和壓縮放大的有效組合對輸出信號進行調整,在輸入信號幅度變化較大時,能使輸出信號幅度穩定不變或限制在一個很小范圍內變化。
使得接收機不至于因為輸入信號太小而無法正常工作,也不至于因為輸入信號太大而發生飽和或堵塞。在電路設計中,這種線路被大量的運用,從尖端的雷達技術到日常的廣播電視系統,自動增益控制無疑很好的解決了各種技術中存在的信號強度問題。
目前,實現自動增益控制的手段有很多,兩種簡單的適用于低頻段小信號處理系統的AGC電路:一種是將運算放大器與結型場效應管結合,利用結型場效應管工作在可變電阻區來實現自動增益控制的目的;另一種是短路雙極晶體管直接進行小信號控制的方法,簡單有效地實現AGC功能。
接收機的輸出信號取決于輸入信號和接收機的增益。由于各種原因,接收機的輸入信號變化范圍往往很大,信號弱時可以是一微伏或幾十微伏,信號強時可達幾百毫伏,最強信號和最弱信號相差可達幾十分貝。這個變化范圍稱為接收機的動態范圍。
影響接收機輸入信號的因素很多,例如:發射臺功率的大小、接收機離發射臺距離的遠近、信號在傳播過程中傳播條件的變化(如電離層和對流層的騷動、天氣的變化)、接收機環境的變化(如汽車上配備的接收機),以及人為產生的噪聲對接收機的影響等。
為了防止強信號引起的過載,需要增大接收機的動態范圍,這就要有增益控制電路。能夠使放大電路的增益自動地隨信號強度而調整的控制電路,簡稱自動增益控制AGC (Automatic Gain Control)電路,它能夠在輸入信號幅度變化很大的情況下,使輸出信號幅度保持恒定或僅在較小范圍內變化,不至于因為輸入信號太小而無法正常工作,也不至于因為輸入信號太大而使接收機發生飽和或堵塞。
現在,AGC電路已廣泛用于各種接收機、錄音機和信號采集系統中,并且在光纖通信、微波通信、衛星通信等通信系統以及雷達、廣播電視系統中也得到了廣泛的應用。
AGC電路目前概括起來有模擬AGC和數字AGC電路。AGC環路可以放在模擬與數字電路之間,增益控制算法在數字部分來實現,合適的增益設置反饋給模擬可變增益放大器(VGA)。
現在的自動增益控制方法可以分為以下3類:基于電路反饋的自動增益控制;基于光路反饋的自動增益控制;光路反饋和電路反饋相結合的自動增益控制。
自動增益控制電路的作用是:當輸入信號電壓變化很大時,保持接收機輸出電壓恒定或基本不變。
簡單來說就是當輸入信號很弱時,接收機的增益較大;當輸入信號很強時,自動增益控制電路進行控制,使接收機的增益變小。這樣,當接收信號強度變化時,接收機的輸出端的信號基本不變或保持恒定。
為實現上述要求,必須有一個能隨外來信號強弱而變化的控制電壓或電流信號,利用這個信號對放大器的增益自動進行控制。
我們設計的AGC 電路的基本原理是隨著輸入信號幅度的變化產生一個相應變化的直流電壓(AGC 電壓),利用這一電壓去控制一種可變增益放大器的放大倍數(或者控制一種可變衰減電路的衰減量):
當輸入信號幅度較大時AGC 電壓控制可變增益放大器的放大倍數減小(或者增大可變衰減電路衰減量),當輸入信號幅度較小時AGC 電壓控制可變增益放大器的放大倍數增加(或者減小可變衰減電路衰減量)。
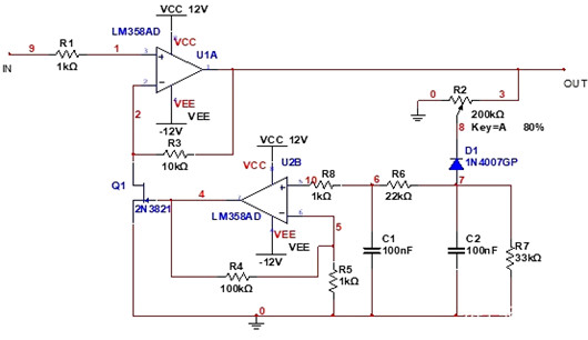
這里,我們將AGC電壓作用于結型場效應管的柵極,通過改變場效應管源漏極間的電阻來控制運算放大器的放大倍數,進而達到自動增益控制的目的。
利用結型場效應管工作在可變電阻區,通過改變場效應管源漏極間的電阻來控制運算放大器的放大倍數,進而實現自動增益控制。
電路原理圖:
聯系方式:鄒先生
聯系電話:0755-83888366-8022
手機:18123972950
QQ:2880195519
聯系地址:深圳市福田區車公廟天安數碼城天吉大廈CD座5C1
請搜微信公眾號:“KIA半導體”或掃一掃下圖“關注”官方微信公眾號
請“關注”官方微信公眾號:提供 MOS管 技術幫助

