電路分享|晶體管搭建常見的邏輯門電路-KIA MOS管
信息來源:本站 日期:2020-12-01
常見的晶體管有二極管、三極管和MOS管,主要的邏輯門電路:與門、或門、非門、與非門、或非門、異或門等,這篇文章介紹用晶體管搭建常見的邏輯門電路。
1. 二極管
① 二極管與門
用兩個二極管組成的與門,A和B都為高電平時,Y才為高電平。
用1個二極管和1個電阻也可以組成與門。
② 二極管或門
從下圖兩個或門電路可以看出,A和B只要有一個為高電平,輸出Y就為高電平。
同樣的,用1個電阻和1個二極管也可以組成或門。
2. 三極管
① 三極管非門
A為高電平,T1導通,Y為低電平;A為低電平,T1截止,Y為高電平。
② 三極管與門
用2個NPN三極管搭建與門;A和B都為高電平時,T2和T3都導通,此時Y為高電平。
用1個NPN和1個PNP搭建的與門,當A和B均為高電平時,T4和T6都導通,Y為高電平。
③ 三極管或門
在二極管或門基礎上,可以加一個NPN三極管,也可以組成或門,A和B只要有一個高電平,T5就會導通,Y會由低電平變為高電平;當A和B都為低電平時,T5才截止,Y為低電平。
④ 三極管與非門
與非門由與門和非門組成,在三極管與門基礎上稍作修改,可以變為三極管與非門。
⑤ 三極管或非門
用2個PNP三極管搭建的或非門,A和B只要有一個高電平,Y就為低電平;當A和B都為低電平時,T9和T10均導通,Y為高電平。
3. MOS管
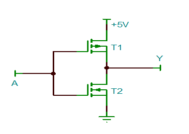
① MOS管非門
用1個NMOS和1個PMOS搭建的非門;當A為高電平時,T1截止,T2導通,Y為低電平;當A為低電平時,T1導通,T2截止,Y為高電平。
② MOS管與非門
備注:T3和T4為NMOS,T5和T6為PMOS;
A=0,B=0時,T5和T6導通,T3和T4截止,Y=1
A=1,B=0時,T3和T6截止,T4和T5導通,Y=1
A=0,B=1時,T3和T6導通,T4和T5截止,Y=1
A=1,B=1時,T5和T6截止,T3和T4導通,Y=0
③ MOS管或非門
備注:T7和T8為NMOS,T9和T10為PMOS;
A=0,B=0時,T9和T10導通,T7和T8截止,Y=1
A=1,B=0時,T7和T9截止,T8和T10導通,Y=0
A=0,B=1時,T7和T9導通,T8和T10截止,Y=0
A=1,B=1時,T9和T10截止,T7和T8導通,Y=0
小結:用晶體管繪制常見的邏輯門電路,會讓我們對晶體管的特性更加熟悉,在電路設計時更加的從容淡定。
聯系方式:鄒先生
聯系電話:0755-83888366-8022
手機:18123972950
QQ:2880195519
聯系地址:深圳市福田區車公廟天安數碼城天吉大廈CD座5C1
請搜微信公眾號:“KIA半導體”或掃一掃下圖“關注”官方微信公眾號
請“關注”官方微信公眾號:提供 MOS管 技術幫助

