d (漏), g(柵) , s (源)。" />
【MOS管驅動電路圖】電機干擾與防護處理-KIA MOS管
信息來源:本站 日期:2022-06-14
此電路分主電路(完成功能)和保護功能電路:
MOS管驅動相關知識:
1、跟雙極性晶體管相比,一般認為使MOS管導通不需要電流,只要GS電壓(Vbe類似)高于一定的值,就可以了。
MOS管和晶體管向比較 c ,b ,e —–> d (漏), g(柵) , s (源)。
2、NMOS的特性,Vgs大于一定的值就會導通,適合用于源極接地時的情況(低端驅動),
只要柵極電壓達到4V或10V就可以了。
3、PMOS的特性,Vgs小于一定的值就會導通,適合用于源極接VCC時的情況(高端驅動),
4、 雙極型管是電流控制器件(通過基極較小的電流控制較大的集電極電流),MOS管是電壓控制器件(通過柵極電壓控制源漏間導通電阻)。
圖為開路漏極:漏極原封不動地接負載,叫開路漏極。
電壓控制器件,不需要管箭頭是什么方向。只要Vgs>一定值時,管子導通,負載有電流。
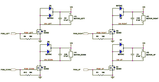
主功能電路
PWM信號-MOS管-電機-VIN-地
其他元件組成的電路就是保護電路
主功能:
PWM_LEFT給個高電平信號,MOS管就導通,電機轉動。還有PWM_RIGHT(高右轉),PWM_DOWN(高下降),PWM_UP(高上升),都是在此處給個高信號電機就旋轉。
保護功能:
這個圖里除了主功能電路其他元件都是為了保護MOS管。
1、比如接的R4,R5,R12,R1(10K)電阻,因為MOS管3個極與極之間存在結電容,當MOS管關斷的一瞬間,MOS管的GS結電容就通過這4個電阻放電,從而保護MOS管,平時由于電阻大,通過這4個電阻的電流很小,相當于斷開。
2、如果不接二極管,當關斷MOS管的時候,電機里面有線圈,會給MOS的DS極間一個很高瞬間電壓,可能會擊穿MOS管。
當接了二極管,MOS關斷的一瞬間,電機能通過二極管組成一個回路,產生續流的效果,從而保護了MOS管。
3、接電容,就是干電容改做的工作,濾波,抗干擾這些。
聯系方式:鄒先生
聯系電話:0755-83888366-8022
手機:18123972950
QQ:2880195519
聯系地址:深圳市福田區車公廟天安數碼城天吉大廈CD座5C1
請搜微信公眾號:“KIA半導體”或掃一掃下圖“關注”官方微信公眾號
請“關注”官方微信公眾號:提供 MOS管 技術幫助
免責聲明:本網站部分文章或圖片來源其它出處,如有侵權,請聯系刪除。
