【電路設計】場效應管開關電源啟動電路圖-KIA MOS管
信息來源:本站 日期:2022-05-05
常規啟動電路的電路形式如圖
接通電源開關后,市電電壓經整流、濾波后,獲得約300V的直流電壓,一路經開關變壓器的一次繞組送到開關管的漏極;另一路經R1、R2對C1進行充電,當C1兩端電壓達到一定值時,則PWM控制芯片的振蕩電路得電工作,輸出驅動脈沖控制開關管工作。
當開關電源正常工作后,開關變壓器二次繞組上感應的脈沖電壓經VD1、C1整流濾波后產生直流電壓,將取代啟動電路,為PWM控制芯片的供電端供電。
受控式啟動電路基本構成如圖
受控式啟動電路和常規啟動電路相比,增加了一個可控開關S,實際電路中,可控開關一般由三極管、場效應管、晶閘管等電路組成,控制信號一般取自開關變壓器的反饋繞組。
開關S在啟動時接通,啟動后斷開,由VD1、C1整流濾波產生的電壓接替啟動電路工作。這種電路不但可減小功耗,而且可大大減小啟動電路的故障率。
圖所示是一個具體的受控式啟動電路的原理圖,電路中,開關電源PWM控制芯片采用的是最為常見的UC3842。
開機后,VT912導通,+300V電壓經VT912、R932在C916兩端建立啟動電壓,加到UC3842的[7]腳,為UC3842提供啟動電壓。
當UC3842啟動后,開關電源工作,開關變壓器T901的[6]—[7]腳感應的脈沖(疊加有+300V直流)經VD910、C915對整流濾波,經R927加到VT912的基極,導致VT912截止,啟動電路關斷。
由以上分析可知,這種啟動判斷電路的控制信號來自開關變壓器產生的脈沖整流電壓。
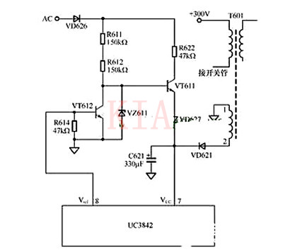
圖所示為另一種形式的受控式啟動電路原理圖,電路中,開關電源PWM控制芯片采用的仍是UC3842。
開機后,VT611導通,交流電壓經VD626整流、VT611和R622降壓、VD627整流,在C621兩端建立啟動電壓,加到UC3842的[7]腳,為UC3842提供啟動電壓。
當UC3842啟動后,開關電源工作,UC3842的[8]腳輸出5V基準電壓,VT612導通,導致VT611截止,啟動電路關斷。
聯系方式:鄒先生
聯系電話:0755-83888366-8022
手機:18123972950
QQ:2880195519
聯系地址:深圳市福田區車公廟天安數碼城天吉大廈CD座5C1
請搜微信公眾號:“KIA半導體”或掃一掃下圖“關注”官方微信公眾號
請“關注”官方微信公眾號:提供 MOS管 技術幫助
免責聲明:本網站部分文章或圖片來源其它出處,如有侵權,請聯系刪除。
