12v充電器原理圖(附7款12v充電器原理圖片)大全-KIA MOS管
信息來源:本站 日期:2019-11-26
本文主要講12v充電器原理圖(附7款12v充電器原理圖片)大全,充電器是采用高頻電源技術,運用先進的智能動態調整充電技術。工頻機是以傳統的模擬電路原理來設計的,機器內部電力器件(如變壓器、電感、電容器等)都比較大,一般在帶載較大運行時存在較小噪聲,但該機型在惡劣的電網環境條件中耐抗性能較強,可靠性及穩定性均比高頻機強。
充電過程分析:
1.維護充電:
當電池電壓較低時(可設定,本電路預設在9V以下),充電器工作在小電流維護充電狀態下,工作原理為U⑨腳(同相端)電位低于⑧腳(反相端),U輸出低電位,T4截止。U1D11腳電位約0.18V.此時充電電流約250mA(恒流電路由R14,U1D,T1B周邊外圍電路構成,恒流原理自行分析).
2.快速充電:
隨著維護充電繼續,電池電壓逐漸升高,當電池電壓超過9V時,充電器轉入大電流快充模式下,U⑨腳(同相端)電位高于⑧腳(反相端),U輸出高電位,T4導通,U1D11腳電位約為0.48V,充電器恒定輸出約電流給電池充電。
3.限壓浮充:
當電池接近充足電時,充電器自動轉入限壓浮充狀態下(限壓浮充電壓設定為13.8V,如為6V蓄電池,則浮充電壓應設定為6.9V),此時的充電電流會由快速充電狀態下逐漸下降,至電池完全充足電后,充電電流僅為10~30mA,用以補充電池因自放電而損失的電量。
4.保護及充電指示電路:
本電路設有反極性保護電路,由D4,U,U1D,T1及外圍元件構成,當電池反接時,充電器限制輸出電流不致發生事故。充電指示由U,D7及外圍元件構成,充電時,D7點亮,充電器進入浮充狀態后,D7熄滅,表示充電結束。
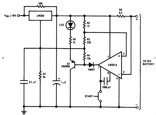
對于膠體電介質鉛酸蓄電池來說,該電路是一個高性能的充電器。該充電器能夠迅速地為電池充電,且當電池充滿時,它可迅速地斷開充電。最開始的充電電流限制在2A。隨著電池電流和電壓的增加,當電流增加到150mA時,充電器就會調整至較低的漂浮電壓,以防止過度充電。

如圖所示,該電路由7805構成恒流源電路,通過大功率三極管進行擴流。
不管是一個低電流(50毫安),還是高電流(1安培),該電路都有能力提供。你可以選擇手動充電或者自動模式。當電流很低的時候,你可以在選擇高電流充電之前先用低電流。如果電池的電壓過低,齊納二極管D5將有足夠的電流來產生一個穿過R6的電壓從而使得Q2開啟。
鋰電池在充電過程中需要控制它的充電電壓和充電電流并精確測量電池電壓,根據鋰電池電壓將充電過程分為四個階段。
階段一為預充電,先用0.1C的小電流對鋰電池進行預充電,當電池電壓≥2.5V時轉到下一階段。
階段二為恒流充電,用1C的恒定電流對鋰電池快速充電,點電池電壓≥4.2V時轉到下一階段。
階段三為恒壓充電,逐漸減小充電電流,保證電池電壓恒定=4.2V,當充電電流≤0.1C時轉到下一階段。
階段四為涓流充電,恒壓充電結束后,電池已經基本充滿,為了維持電池電壓,可以用0.1C甚至更小的電流對電池進行補充充電,到此鋰電池充電過程結束。
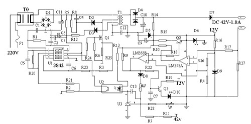
本系統主要有微控制器、電壓檢測電路、電流檢測電路、電池狀態指示電路和充電控制電路組成,電路原理圖如圖所示。
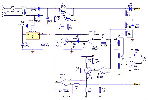
LM358(雙運算放大器,1腳為電源地,8腳為電源正)及其外圍電路提供12V工作電源D9為LM358提供基準電壓,經R26,R4分壓達到LM358的第二腳和第5腳正常充電時,R27上端有0.15-0.18V左右電壓,此電壓經R17加到LM358第三腳,從1腳送出高電壓當電池電壓上升到44.2V左右時,充電器進入恒壓充電階段,輸出電壓維持在44.2V左右,充電器進入恒壓充電階段,電流逐漸減小當充電電流減小到200mA-300mA時,R27上端的電壓下降,LM358的3腳電壓低于2腳,1腳輸出低電壓,Q2關斷,D6熄滅同時7腳輸出高電壓,此電壓一路使Q3導通,D10點亮另一路經D8,W1到達反饋電路,使電壓降低充電器進入涓流充電階段1-2小時后充電結束。
用555時基集成電路制作的鋰離子電池充電器,它具有恒流充電/恒壓充電自動轉換功能,當電池端電壓低于4.2V時采用恒流充電方式,而在電池端電壓充至4.2V時會自動轉為恒壓小電流(60mA)充電方式,不會出現電池過充電。
電源電路由電源開關S、電源變壓器T、整流橋堆UR、濾波電容C1、C2和三端集成穩壓集成電路IC1組成;充電電路由二極管VD、三端可調穩壓集成電路IC3、電阻R2~R4、電位器RP2和繼電器K的控制觸頭等組成;控制電路由時基集成電路IC2、電位器RP1、電阻R1、R5~R8、電容C3、C4、晶體管V1、V2、繼電器K和發光二極管VL1、VL2組成。
接通電源后,交流220V電壓經T降壓、UR整流、C1濾波及IC1穩壓后,在02兩端產生12V直流電壓。該電壓分為三路:一路經RP1降壓調整后,為102提供工作電壓(VCC);一路經VD加至IC3的3腳(電壓輸入端),作為充電電路的輸入電壓;另一路經R1對C3充電。V1、V2和K的工作電源取自UR整流后的直流電壓。
剛接通電源時,由于C3兩端電壓不能突變,IC2的2腳電壓低于Vcc/3,IC2內部的觸發器置位,3腳輸出高電平,使V1飽和導通,V2截止,K不能吸合,其常閉觸頭接通,將R4短接,充電電路對電池GB恒流充電。此時VL2點亮,指示充電器處于恒流充電狀態。
當電池電壓充到4.2V時,IC2的6腳電壓達到2VCc/3閾值電平,IC2內部的觸發器復位,3腳由高電平變為低電平,使V1截止,V2飽和導通,K吸合,其常閉觸頭斷開,常開觸頭接通,充電電路由恒流充電方式改為恒壓充電方式,對GB進行恒壓充電。充電電流為60mA左右,且隨著充電的進行而逐漸減小,當充電電流降為20mA左右時,充電結束。
所有手機充電器其實都是由一個穩定電源(主要是穩壓電源、提供穩定工作電壓和足夠的電流)加上必要的恒流、限壓、限時、過沖等控制電路組成。
原裝充電器(指線充)上所標注的輸出參數:比如輸出4.4V/1A、輸出5.9V/400mA,就是指內部穩壓電源的相關參數。比如輸出4.4V可以給4.5V的設備用,5.9V的可以給6V的設備用。
電動托盤車、電動叉車、電動搬運車、電動升降車、電動游覽車、電動船、畫舫、火車頭等。
聯系方式:鄒先生
聯系電話:0755-83888366-8022
手機:18123972950
QQ:2880195519
聯系地址:深圳市福田區車公廟天安數碼城天吉大廈CD座5C1
請搜微信公眾號:“KIA半導體”或掃一掃下圖“關注”官方微信公眾號
請“關注”官方微信公眾號:提供 MOS管 技術幫助